EX-99.2
Published on March 28, 2024

ROSIE TARGETCO LLC AND SUBSIDIARIES Consolidated Financial Statements December 31, 2023 (With Report of Independent Auditors)

ROSIE TARGETCO LLC AND SUBSIDIARIES Table of Contents Page Report of Independent Auditors 1 Consolidated Balance Sheets — December 31, 2023 and 2022 3 Consolidated Statements of Operations and Comprehensive Income — Years ended December 31, 2023, 2022 and 2021 4 Consolidated Statements of Equity — Years ended December 31, 2023, 2022 and 2021 5 Consolidated Statements of Cash Flows — Years ended December 31, 2023, 2022 and 2021 6 Notes to Consolidated Financial Statements 7

A member firm of Ernst & Young Global Limited Ernst & Young LLP 1 Manhattan West 401 9th Avenue New York, New York 10001 Tel: +1 212 773 3000 ey.com Report of Independent Auditors The Members Rosie TargetCo LLC Opinion We have audited the consolidated financial statements of Rosie TargetCo LLC and subsidiaries (the Company), which comprise the consolidated balance sheets as of December 31, 2023 and 2022, and the related consolidated statements of operations and comprehensive income, equity and cash flows for each of the three years in the period ended December 31, 2023, and the related notes (collectively referred to as the “financial statements”). In our opinion, the accompanying financial statements present fairly, in all material respects, the financial position of the Company at December 31, 2023 and 2022, and the results of its operations and its cash flows for each of the three years in the period ended December 31, 2023 in accordance with accounting principles generally accepted in the United States of America. Basis for Opinion We conducted our audits in accordance with auditing standards generally accepted in the United States of America (GAAS). Our responsibilities under those standards are further described in the Auditor’s Responsibilities for the Audit of the Financial Statements section of our report. We are required to be independent of the Company and to meet our other ethical responsibilities in accordance with the relevant ethical requirements relating to our audits. We believe that the audit evidence we have obtained is sufficient and appropriate to provide a basis for our audit opinion. Responsibilities of Management for the Financial Statements Management is responsible for the preparation and fair presentation of the financial statements in accordance with accounting principles generally accepted in the United States of America, and for the design, implementation, and maintenance of internal control relevant to the preparation and fair presentation of financial statements that are free of material misstatement, whether due to fraud or error. In preparing the financial statements, management is required to evaluate whether there are conditions or events, considered in the aggregate, that raise substantial doubt about the Company’s ability to continue as a going concern for one year after the date that the financial statements are available to be issued. Auditor’s Responsibilities for the Audit of the Financial Statements Our objectives are to obtain reasonable assurance about whether the financial statements as a whole are free of material misstatement, whether due to fraud or error, and to issue an auditor’s report that includes our opinion. Reasonable assurance is a high level of assurance but is not absolute assurance and therefore is not a guarantee that an audit conducted in accordance with GAAS will always detect a material misstatement when it exists. The risk of not detecting a material misstatement resulting from fraud is higher than for one resulting from error, as fraud may involve collusion, forgery, intentional omissions, misrepresentations, or the override of internal control. Misstatements are considered material if there is a substantial likelihood

A member firm of Ernst & Young Global Limited that, individually or in the aggregate, they would influence the judgment made by a reasonable user based on the financial statements. In performing an audit in accordance with GAAS, we: Exercise professional judgment and maintain professional skepticism throughout the audit. Identify and assess the risks of material misstatement of the financial statements, whether due to fraud or error, and design and perform audit procedures responsive to those risks. Such procedures include examining, on a test basis, evidence regarding the amounts and disclosures in the financial statements. Obtain an understanding of internal control relevant to the audit in order to design audit procedures that are appropriate in the circumstances, but not for the purpose of expressing an opinion on the effectiveness of the Company’s internal control. Accordingly, no such opinion is expressed. Evaluate the appropriateness of accounting policies used and the reasonableness of significant accounting estimates made by management, as well as evaluate the overall presentation of the financial statements. Conclude whether, in our judgment, there are conditions or events, considered in the aggregate, that raise substantial doubt about the Company’s ability to continue as a going concern for a reasonable period of time. We are required to communicate with those charged with governance regarding, among other matters, the planned scope and timing of the audit, significant audit findings, and certain internal control-related matters that we identified during the audit. March 15, 2024

ROSIE TARGETCO LLC AND SUBSIDIARIES Consolidated Balance Sheets December 31, 2023 and 2022 (In thousands) Assets 2023 2022 Current assets: Cash $ 4,018 $ 3,738 Restricted cash 60,988 867 Accounts receivable – trade 677 6,128 Derivative instruments 2,625 2,095 Interest receivable 172 172 Interest receivable – affiliate 3,158 — Note receivable 616 616 Note receivable – affiliate 173,924 — Prepayments and other current assets 2,290 1,185 Total current assets 248,468 14,801 Property, plant, and equipment, net 506,719 238,325 Other assets: Equity investment in affiliate 28,000 — Derivative instruments 8,397 9,742 Right of use assets, net 13,643 13,899 Interest receivable 387 558 Note receivable 1,385 2,001 Other non-current assets 1,271 1,326 Total other assets 53,083 27,526 Total assets $ 808,270 $ 280,652 Liabilities and Equity Current liabilities: Current portion of long-term debt $ 41,820 $ 2,608 Accounts payable – trade 3,742 4,604 Accounts payable – affiliate 3,018 394 Accrued liabilities 150 16 Lease liabilities (78) (91) Accrued interest expense 3,532 497 Total current liabilities 52,184 8,028 Other liabilities: Long-term debt 300,822 72,645 Derivative instruments 1,439 — Asset retirement obligations 9,548 5,778 Long-term lease liabilities 15,022 14,944 Total other liabilities 326,831 93,367 Total liabilities 379,015 101,395 Commitments and contingencies Equity: Members’ equity 380,097 142,838 Noncontrolling interests 49,158 36,419 Total equity 429,255 179,257 Total liabilities and equity $ 808,270 $ 280,652 See accompanying notes to consolidated financial statements. 3

ROSIE TARGETCO LLC AND SUBSIDIARIES Consolidated Statements of Operations and Comprehensive Income Years ended December 31, 2023, 2022 and 2021 (In thousands) 2023 2022 2021 Operating revenues: Total operating revenues $ 12,016 $ 15,698 $ 14,091 Operating costs and expenses: Cost of operations 5,948 5,727 5,696 Depreciation and accretion 9,674 9,647 9,288 Total operating costs and expenses 15,622 15,374 14,984 Operating (loss) income (3,606) 324 (893) Other income (expense): Interest income 8,519 937 — Loss on debt extinguishment (223) — — Interest expense (10,711) (3,231) (3,245) Total other expense (2,415) (2,294) (3,245) Net loss (6,021) (1,970) (4,138) Less: net loss attributable to noncontrolling interest (19,848) (16,029) (18,817) Net income attributable to Rosie TargetCo LLC and subsidiaries 13,827 14,059 14,679 Other comprehensive (loss) income: Unrealized (loss) gain on derivatives and changes in accumulated OCI/OCL (2,254) 10,955 4,153 Other comprehensive (loss) income (2,254) 10,955 4,153 Comprehensive (loss) income (8,275) 8,985 15 Less: comprehensive loss attributable to noncontrolling interest (19,848) (16,029) (18,817) Comprehensive income attributable to Rosie TargetCo LLC and subsidiaries $ 11,573 $ 25,014 $ 18,832 See accompanying notes to consolidated financial statements. 4

ROSIE TARGETCO LLC AND SUBSIDIARIES Consolidated Statements of Equity Years ended December 31, 2023, 2022 and 2021 (In thousands) Rosamond Solar HA Investment Lighthouse Accumulated LLC LLC other Contributed Contributed Retained comprehensive Noncontrolling Total capital capital earnings (loss) income interest equity Balance at December 31, 2020 $ 3,422 $ 61,894 $ 42,813 $ (3,271) $ 75,913 $ 180,771 Net income (loss) — — 14,679 — (18,817) (4,138) Unrealized gain on derivatives and changes in accumulated OCL — — — 4,153 — 4,153 Non-cash contributions — 23 — — — 23 Cash contributions — 2,499 — — — 2,499 Cash distributions (3,257) (759) — — (2,118) (6,134) Payment of transaction costs — — — — (156) (156) Balance at December 31, 2021 $ 165 $ 63,657 $ 57,492 $ 882 $ 54,822 $ 177,018 Net income (loss) — — 14,059 — (16,029) (1,970) Unrealized gain on derivatives and changes in accumulated OCI — — — 10,955 — 10,955 Cash distributions (3,676) (696) — — (2,374) (6,746) Balance at December 31, 2022 $ (3,511) $ 62,961 $ 71,551 $ 11,837 $ 36,419 $ 179,257 Net income (loss) — — 13,827 — (19,848) (6,021) Unrealized loss on derivatives and changes in accumulated OCI — — — (2,254) — (2,254) Transfer of BESS net assets under common control 195,999 — — — — 195,999 Cash contributions 20,314 41,495 — — 38,886 100,695 Cash distributions (16,061) (16,061) — — (2,935) (35,057) Payment of transaction costs — — — — (3,364) (3,364) Balance at December 31, 2023 $ 196,741 $ 88,395 $ 85,378 $ 9,583 $ 49,158 $ 429,255 See accompanying notes to consolidated financial statements. 5

ROSIE TARGETCO LLC AND SUBSIDIARIES Consolidated Statements of Cash Flows Years ended December 31, 2023, 2022 and 2021 (In thousands) 2023 2022 2021 Cash flows from operating activities: Net loss $ (6,021) $ (1,970) $ (4,138) Adjustments to reconcile net loss to net cash provided by operating activities: Depreciation and accretion 9,674 9,647 9,288 Reduction in carrying amount of right-of-use assets 256 261 268 Amortization of debt issuance costs 1,823 365 367 Contract amortization 55 — — Loss on debt extinguishment 223 — — Cash provided (used) by changes in other working capital: Accounts receivable – trade 5,451 (4,492) (906) Prepayments and other current assets (825) (666) (519) Interest receivable (229) (919) — Interest receivable – affiliate (3,158) — — Other non-current assets — 55 86 Accounts payable – trade and accrued liabilities (4,441) 3,438 917 Accounts payable – affiliate 497 191 125 Accrued interest expense 3,035 3 486 Operating lease liabilities 91 104 188 Net cash provided by operating activities 6,431 6,017 6,162 Cash flows from investing activities: Capital expenditures (2,961) (459) (18,050) Acquisition of drop down assets (69,778) — — Investment in unconsolidated affiliate (28,000) — — Decrease in note receivable 1,016 650 — Increase in note receivable – affiliate (173,924) — — Net cash (used) provided by investing activities (273,647) 191 (18,050) Cash flows from financing activities: Proceeds from issuance of long-term debt 270,899 — — Payments of long-term debt (208) (1,828) (1,626) Contributions from members 61,809 — 2,499 Contributions from noncontrolling interests 38,886 — — Distributions to members (32,122) (4,372) (4,016) Distributions to noncontrolling interests (2,935) (2,374) (2,118) Payment of debt issuance and transaction costs (8,712) — (156) Net cash provided (used) by financing activities 327,617 (8,574) (5,417) Net increase (decrease) in cash and restricted cash 60,401 (2,366) (17,305) Cash and restricted cash at beginning of year 4,605 6,971 24,276 Cash and restricted cash at end of year $ 65,006 $ 4,605 $ 6,971 Supplemental disclosures: Interest paid $ 7,427 $ 2,863 $ 2,393 Non-cash investing activities: Increase to fixed assets for capitalized asset retirement costs 694 — — Decrease to fixed assets for note receivable — (3,078) — See accompanying notes to consolidated financial statements. 6

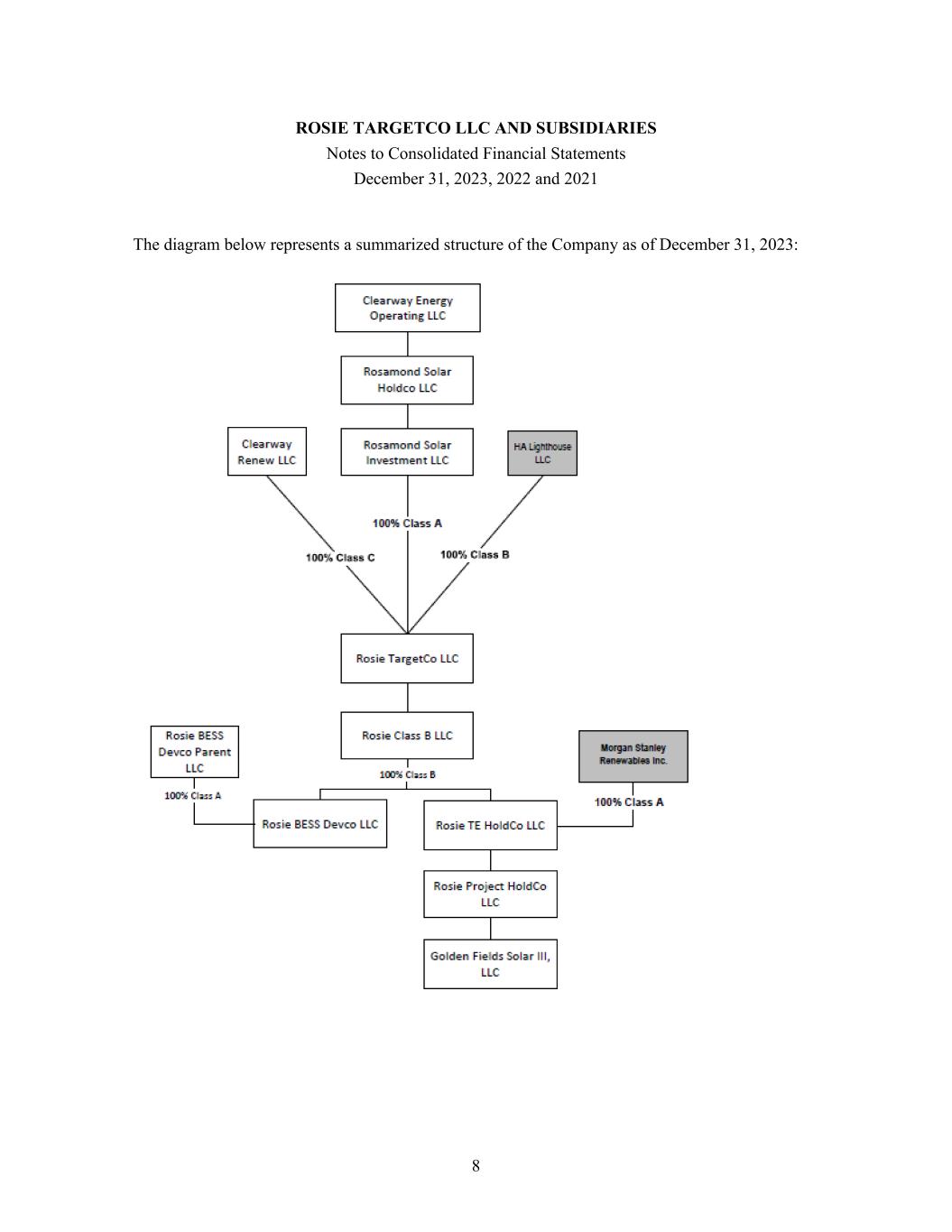
(1) Nature of Business Rosie TargetCo LLC and subsidiaries, or the Company, a Delaware limited liability company, owns 100% of Rosie Class B LLC, or Rosie Class B, a Delaware limited liability company. Rosie Class B owns 100% of the Class B membership interests of Rosie TE HoldCo LLC, or Rosie TE HoldCo, and on June 30, 2023 became the owner of the Class B membership interests of Rosie BESS Devco LLC. Rosie BESS Devco Parent LLC, an indirect subsidiary of Clearway Renew, LLC, or Clearway Renew, owns the Class A membership interests and controls Rosie BESS Devco LLC. A tax equity investor, Morgan Stanley Renewables Inc., or Morgan Stanley, owns 100% of the Class A membership interests of Rosie TE HoldCo. Rosie TE HoldCo owns 100% of Rosie Project HoldCo LLC, or Rosie Project HoldCo, which directly owns 100% of Golden Fields Solar III, LLC, or Golden Fields Solar III. Golden Fields Solar III owns a 192-megawatt, or MW, photovoltaic solar generating facility located in Rosamond, California, referred to as the Facility. The Company was formed for the purposes of developing, financing, and constructing the Facility. The Facility achieved 100% commercial operations, or COD, on December 22, 2020. On December 1, 2023, Golden Fields Solar III acquired a 147-MW battery energy storage system, or BESS, that is co-located at the Facility from Rosie BESS Devco LLC, pursuant to an Asset Purchase Agreement, or APA, dated June 30, 2023. See note 3, Acquisition, for further information. The Company’s Class A membership interests are owned by Clearway Energy Operating LLC, through its indirect subsidiary Rosamond Solar Investment LLC, or Rosamond Solar Investment. Clearway Energy Operating LLC, is a wholly owned subsidiary of Clearway Energy LLC, which is owned by Clearway Energy, Inc. and Clearway Energy Group LLC, or Clearway Energy Group. Clearway Energy Group is equally owned by Global Infrastructure Partners III and TotalEnergies SE. The Company’s Class B membership interests are owned by HA Lighthouse LLC, or HASI, a cash equity investor. In March 2021, HASI paid an additional $2.5 million as a purchase price adjustment for its Class B interest in the Company which was recorded as a distribution to Rosamond Solar Investment and ultimately to Clearway Energy Group, through its noncontrolling interest in Clearway Energy LLC. Clearway Renew owns the Class C membership interests in the Company, which are not participating interests and provide for the potential future allocation of cash in the event of excess returns on investment to HASI. Clearway Renew is a direct wholly-owned subsidiary of Clearway Energy Group. As of December 31, 2023, Clearway Energy, Inc., through its ownership of Class A and Class C common stock, had a 57.90% economic interest in Clearway Energy LLC, while Clearway Energy Group, through its ownership of Class B and Class D common stock, had a 54.91% voting interest in Clearway Energy, Inc. and a 42.10% economic interest in Clearway Energy LLC. ROSIE TARGETCO LLC AND SUBSIDIARIES Notes to Consolidated Financial Statements December 31, 2023, 2022 and 2021 7

The diagram below represents a summarized structure of the Company as of December 31, 2023: ROSIE TARGETCO LLC AND SUBSIDIARIES Notes to Consolidated Financial Statements December 31, 2023, 2022 and 2021 8

A summary of the major agreements entered into by the Company is set forth below: (a) Power Purchase Agreements Golden Fields Solar III is contracted under the following power purchase agreements, or PPA agreements, to deliver the energy output of the Facility as well as resource adequacy and renewable energy attributes. Revenue consists of payments based on fixed contract prices and variable market prices applied to actual production amounts. Under the terms of the PPA agreements, Golden Fields Solar III has guaranteed certain performance output that if not achieved could result in the payment of shortfall amounts commencing with COD. See note 2(j), Revenue Recognition, for more information. Contract Effective capacity PPA PPA offtaker date (MW) term (a) City of Palo Alto 02/25/2020 26 25 years Ava Community Energy Authority (b) 07/26/2019 112 15 years Clean Power Alliance 01/30/2020 40 15 years 178 (a) PPA term commenced on COD or on January 1, 2023 with respect to City of Palo Alto. (b) Effective November 29, 2023, East Bay Community Energy Authority was renamed to Ava Community Energy Authority. In connection with the acquisition of the BESS, Golden Fields Solar III was assigned the Energy Resource Purchase and Sale Agreement, as amended, or BESS PPA, with Southern California Edison Company, or SCE, from Rosie BESS DevCo LLC, effective December 1, 2023. Under the terms of the BESS PPA, Golden Fields Solar III is obligated to deliver and sell energy storage capacity of up to 147 MW to SCE with a term extending 15 years that will commence when the BESS reaches commercial operations, which is expected to occur in the first half of 2024. The BESS PPA provides for storage payments based on a fixed price applied to the monthly storage contract capacity multiplied by an efficiency factor and availability adjustment as defined in the agreement. ROSIE TARGETCO LLC AND SUBSIDIARIES Notes to Consolidated Financial Statements December 31, 2023, 2022 and 2021 9

(b) Edison Electric Institute Master Power Purchase and Sale Agreement Golden Fields Solar III and EDF Trading North America, LLC, or EDF, are parties to an Edison Electric Institute Master Power Purchase and Sale Agreement, or Master Agreement, dated as of May 1, 2021. Under the Master Agreement, Golden Fields Solar III is contracted under a ten-year agreement to sell 20% of the green attributes and renewable energy credits, or RECs, generated by the Facility and in an amount no less than the guaranteed REC production with terms extending through April 30, 2031. In accordance with the Master Agreement, RECs are allowed to be sold to EDF at a contract price (comprised of an energy price less an equivalent California Independent System Operator credit plus a fixed green attribute price) as defined in the agreement for each MWh of product delivered to EDF. Golden Fields Solar III has guaranteed certain performance output that if not achieved could result in the payment of shortfall amounts. (c) Facility Engineering, Procurement and Construction Agreement Golden Fields Solar III was party to a fixed-price contract with McCarthy Building Companies, Inc., or McCarthy, for the design, engineering, construction, and commissioning of the Facility for $130.0 million, that was subject to price adjustments as defined in the agreement. During the year ended December 31, 2021, the Company incurred costs under this agreement of $0.6 million, all of which were reflected in property, plant, and equipment, net on the accompanying consolidated balance sheet. Amounts due to McCarthy of $16.4 million were included in accounts payable – trade as of December 31, 2020 and were paid during 2021. Amounts due to McCarthy of $330 thousand included in accounts payable – trade as of December 31, 2021 were paid in January 2022. The Company’s obligations have been fulfilled under the agreement. (d) Engineering, Procurement and Construction Agreement In connection with the acquisition of the BESS, Golden Fields Solar III was assigned the Engineering, Procurement and Construction Agreement with Rosendin Electric, Inc., or Rosendin, from Rosie BESS DevCo LLC, effective December 1, 2023. The fixed-price agreement provides for the designing, engineering, construction, and commissioning of the BESS for $41.2 million, that was subject to price adjustments as defined in the agreement. During the period from December 1, 2023 through December 31, 2023, the Company incurred costs under this agreement of $93 thousand, all of which were capitalized and reflected in property, plant, and equipment, net on the Company’s consolidated balance sheet. Amounts due to Rosendin of $3.0 million are included in accounts payable – trade as of December 31, 2023. (e) Equipment Supply Agreement and Maintenance Agreement In connection with the acquisition of the BESS, Golden Fields Solar III was assigned the Equipment Supply Agreement and Long-Term Service Agreement, or Maintenance Agreement, with Wärtsilä North America, Inc., or Wärtsilä North America, from Rosie BESS DevCo LLC, effective December 1, 2023. ROSIE TARGETCO LLC AND SUBSIDIARIES Notes to Consolidated Financial Statements December 31, 2023, 2022 and 2021 10

Equipment Supply Agreement The Equipment Supply Agreement provides for energy storage equipment and services totaling $229.1 million, that was subject to price adjustments as defined in the agreement. No costs were incurred under this agreement for the period from December 1, 2023 through December 31, 2023. Maintenance Agreement In addition, Golden Fields Solar III contracted with Wärtsilä North America to provide certain maintenance services for the BESS. The agreement has an initial term of five years commencing upon the completion of the commissioning of the BESS, and will automatically renew for additional five year periods unless terminated by either party as provided for in the agreement. The agreement provides for payment of annual fixed fees and management fees that escalate annually and a safety spare parts fee. No costs were incurred under this agreement for the period from December 1, 2023 through December 31, 2023. (f) Limited Liability Company Agreements Rosie TargetCo LLC The Company is governed by a Third Amended and Restated Limited Liability Company Agreement, or LLCA, dated as of June 30, 2023, entered into by Rosamond Solar Investment, HASI and Clearway Renew. The LLCA was entered into to facilitate and fund the BESS and supersedes the Amended and Restated Limited Liability Company Agreement, dated as of November 20, 2020, and Second Amended and Restated Limited Liability Company Agreement, dated as of December 21, 2020, collectively the original LLCA. The LLCA provides for allocations of income and taxable items (economic) of 50.00% to the Class A Member and 50.00% to the Class B Member. Available cash, except that allocations of available cash are first utilized to pay back member loans, if any, are distributed 50% to the Class A Member and 50% to the Class B Member. In addition, subsequent to November 20, 2035, up to 90% of the Class A Member’s cash may be allocated to the Class B Member under the provisions of a related agreement, which provides a reallocation of cash in order to ensure that the Class B Member achieves its target return on investment. If the Class B Member achieves a return above a specified threshold, certain amounts may be allocated to Clearway Renew, through its ownership of the Class C membership interests. In accordance with the provision of the LLCA, the Class A Member is the Manager, as defined, and conducts the activities of the Company on behalf of the members. The Manager has engaged Clearway Asset Services LLC to perform certain of its duties as Manager. All management services provided are at the direction of the Manager, and the Manager retains its obligations with respect to its duties and responsibilities. See note 9, Related Party Transactions, for additional information regarding the management services agreement. In addition, the LLCA establishes both a review committee, which is responsible for material decisions that protect the interests of both the Class A Member and Class B Member, and is comprised of two members appointed by each of the Class A Member and Class B Member, and an operations committee, which is responsible for advising the Company and the review committee with respect to the Company’s operations. ROSIE TARGETCO LLC AND SUBSIDIARIES Notes to Consolidated Financial Statements December 31, 2023, 2022 and 2021 11

Rosie BESS Devco LLC Rosie BESS Devco LLC is governed by an Amended and Restated Limited Liability Company Agreement, or Rosie BESS LLCA, dated June 30, 2023, entered into by Rosie Class B, the Class B Member, and Rosie BESS Devco Parent LLC, the Class A Member. The Rosie BESS LLCA provides the terms of each member's income or loss allocations, cash contributions and distributions, and other rights. The initial amount contributed into Rosie BESS Devco LLC totaled $30.9 million to fund development expenses. Rosamond Solar Investment LLC and HASI each contributed an additional $4.9 million recorded as an investment accounted for under the equity method of accounting, as further discussed in note 8, Investments Accounted for by the Equity Method and Variable Interest Entities. In addition, HASI contributed $21.2 million as cash collateral and Clearway Energy Operating LLC provided its required sponsor capital contribution through a letter of credit on behalf of the Company in favor of the collateral agent for $21.4 million as of December 31, 2023, which expires on June 30, 2024. Allocations of profits and losses shall be allocated to each member in a manner equal to the amount that the member would receive if Rosie BESS Devco LLC were dissolved, and its assets were sold at fair value. Distributions of available cash flow to the members is subject to the provisions of the LLCA and may be limited in certain cases. (2) Summary of Significant Accounting Policies (a) Basis of Presentation and Principles of Consolidation The Company’s consolidated financial statements have been prepared in accordance with accounting principles generally accepted in the United States, or U.S. GAAP. The Accounting Standards Codification, or ASC, established by the Financial Accounting Standards Board, or FASB, is the source of authoritative U.S. GAAP to be applied by nongovernmental entities. The consolidated financial statements include the Company’s accounts and operations and those of its subsidiaries in which the Company has a controlling financial interest. All significant intercompany transactions and balances have been eliminated in the consolidated financial statements. The usual condition for a controlling financial interest is ownership of the majority of the voting interests of an entity. However, a controlling financial interest may also exist through arrangements that do not involve controlling voting interests. As such, the Company applies the guidance of ASC 810, Consolidations, to determine when an entity that is not controlled through its voting interests should be consolidated. ROSIE TARGETCO LLC AND SUBSIDIARIES Notes to Consolidated Financial Statements December 31, 2023, 2022 and 2021 12

(b) Restricted Cash The following table provides a reconciliation of cash and restricted cash reported within the consolidated balance sheets that sum to the total of the same such amounts shown in the consolidated statements of cash flows as of December 31, 2023 and 2022 (in thousands): 2023 2022 Cash $ 4,018 $ 3,738 Restricted cash 60,988 867 Cash and restricted cash shown in the consolidated statements of cash flows $ 65,006 $ 4,605 As of December 31, 2023, restricted cash consists of $38.9 million designated for payment of the tax equity bridge loan related to the BESS as described in note 3, Acquisition, and funds contributed by the cash equity investor of $21.2 million as described in note 1(f), Limited Liability Agreements, held as cash collateral for performance obligations related to the completion of construction of the BESS. (c) Accounts Receivable – Trade Trade accounts receivable are recorded at the invoiced amount and do not bear interest. The majority of the Company’s customers typically receive invoices monthly with payment due within 30 days. There was no allowance for credit losses as of December 31, 2023 and 2022. (d) Property, Plant, and Equipment Property, plant, and equipment are stated at cost; however, impairment adjustments are recorded whenever events or changes in circumstances indicate that their carrying amounts may not be recoverable. Significant additions or improvements extending asset lives are capitalized as incurred, while repairs and maintenance that do not improve or extend the life of the respective asset are charged to expense as incurred. Depreciation is computed using the straight-line method over the estimated useful lives of the assets. Certain assets and their related accumulated depreciation amounts are adjusted for asset retirements and disposals with the resulting gain or loss included in cost of operations in the consolidated statements of operations and comprehensive income. See note 5, Property, Plant, and Equipment, for additional information. Interest incurred on funds borrowed to finance capital projects is capitalized until the project under construction is ready for its intended use. The amount of interest capitalized for the year ended December 31, 2023 was $1.6 million, which includes interest related to debt issuance costs of $244 thousand. ROSIE TARGETCO LLC AND SUBSIDIARIES Notes to Consolidated Financial Statements December 31, 2023, 2022 and 2021 13

(e) Asset Impairments Long-lived assets that are held and used are reviewed for impairment whenever events or changes in circumstances indicate their carrying amounts may not be recoverable. Such reviews are performed in accordance with ASC 360, Property, Plant, and Equipment. An impairment loss is indicated if the total future estimated undiscounted cash flows expected from an asset are less than its carrying amount. An impairment charge is measured as the excess of an asset’s carrying amount over its fair value with the difference recorded in operating costs and expenses in the consolidated statements of operations and comprehensive income. Fair values are determined by a variety of valuation methods, including third-party appraisals, sales prices of similar assets, and present value techniques. There were no indicators of impairment loss as of December 31, 2023, 2022 and 2021. (f) Debt Issuance Costs Debt issuance costs consist of legal fees and closing costs incurred by the Company in obtaining its financing. These costs are capitalized and amortized as interest expense using the effective interest method over the term of the financing obligation and are presented on the consolidated balance sheets as a direct deduction from the carrying amount of the related debt. Amortization expense, included in interest expense in the consolidated statements of operations and comprehensive income, was $1.8 million, $365 thousand and $367 thousand for the years ended December 31, 2023, 2022 and 2021, respectively. In addition, the Company recorded a $223 thousand loss on extinguishment of debt associated with writing off a portion of the debt issuance costs for the year ended December 31, 2023. (g) Leases The Company accounts for its leases under ASC 842 Leases, or Topic 842. Topic 842 requires the establishment of a lease liability and related right-of-use asset for all leases with a term longer than 12 months. The Company evaluates each arrangement at inception to determine if it contains a lease. The Company has elected to apply the practical expedient to not separate lease and non-lease components of the leases. The Company records its operating lease liabilities at the present value of the lease payments over the lease term at lease commencement date. Lease payments include fixed payment amounts. The Company determines the relevant lease term by evaluating whether renewal and termination options are reasonably certain to be exercised. The Company uses its incremental borrowing rate to calculate the present value of the lease payments, based on information available at the lease commencement date. All of the Company’s leases are operating leases. See note 10, Leases for information on the Company’s leases. ROSIE TARGETCO LLC AND SUBSIDIARIES Notes to Consolidated Financial Statements December 31, 2023, 2022 and 2021 14

(h) Note Receivable As part of the Company’s obligations under its interconnection agreements, the Company paid Southern California Edison Company to construct certain interconnection facilities to allow the Facility to connect to the power grid. A portion of the transmission and interconnection costs plus interest are directly reimbursable to the Company by Southern California Edison Company on a quarterly basis over a five-year period. In 2022, the Company recorded a $3.1 million note receivable and a corresponding reduction to property, plant, and equipment. At December 31, 2023, the current and non-current note receivable balance was $616 thousand and $1.4 million, respectively. At December 31, 2022, the current and non-current note receivable balance was $616 thousand and $2.0 million, respectively. The note accrues interest at a variable rate based on Federal Energy Regulatory Commission’s regulation at 18 C.F.R.§35.19a(a)(2)(iii), which was 8.35% at December 31, 2023. (i) Income Taxes The Company is classified as a partnership for federal and state income tax purposes. Therefore, federal and state income taxes are assessed at the partner level. Accordingly, no provision has been made for federal or state income taxes in the accompanying consolidated financial statements. The Company has determined that, based on a more-likely-than not evaluation of the tax positions taken, there are no material uncertain tax positions to be recognized as of December 31, 2023, 2022 and 2021 by the Company. (j) Revenue Recognition Revenue from Contracts with Customers The Company applies the guidance in ASC 606, Revenue from Contracts with Customers, or ASC 606, when recognizing revenue associated with its contracts with customers. The Company’s policies with respect to its various revenue streams are detailed below. In general, the Company applies the invoicing practical expedient to recognize revenue for the revenue streams detailed below, except in circumstances where the invoiced amount does not represent the value transferred to the customer. Power Purchase Agreements Operating revenues consist of revenue from electricity sales obtained through PPAs, of which 178 MWs and 152 MWs were effective during 2023 and 2022, respectively. The Company sells power as described in note 1(a), Power Purchase Agreements. The PPAs are derivative financial instruments that qualify for the normal purchase normal sale exception and as such, the PPAs are accounted for under the revenue recognition guidance in ASC 606, and revenue is recognized when the underlying power is delivered. ROSIE TARGETCO LLC AND SUBSIDIARIES Notes to Consolidated Financial Statements December 31, 2023, 2022 and 2021 15

For the years ended December 31, 2023, 2022 and 2021, the Company recorded revenue of $10.0 million (net of losses under the PPAs of $5.6 million), $6.8 million (net of losses under the PPAs of $19.4 million) and $8.0 million (net of losses under the PPAs of $7.6 million), respectively, included in operating revenues in the consolidated statements of operations and comprehensive income. The losses were primarily due to unfavorable market prices as the Company’s PPAs with counterparties provide for adjustments to the contract price per contract for realized locational marginal price, representing the cost to buy and sell power at different locations within wholesale electricity markets. Merchant Revenue For the years ended December 31, 2023, 2022 and 2021, the Company recorded $1.1 million, $6.8 million and $4.1 million, respectively, of merchant revenue included in operating revenues in the consolidated statements of operations and comprehensive income for power sold to APX, Inc., a qualified scheduling entity for the Facility, effective November 15, 2023, formerly Tenaska Power Services Co., or Tenaska Power Services, through November 30, 2023. This merchant revenue is accounted for in accordance with ASC 606, utilizing the invoicing practical expedient, which represents the electricity delivered. Congestion Revenue Rights, or CRRs Golden Fields Solar III manages its exposure to congestion costs that affect locational marginal pricing associated with its PPAs through the use of CRRs which are financial instruments made available through the CRR auction that enable CRR holders to manage variability. Effective February 2, 2023, Golden Fields Solar III entered into an agreement with California Independent System Operator Corporation, or CAISO, to participate in monthly and annual CRR auctions. Through March 1, 2023, Tenaska Power Services participated on behalf of Golden Fields Solar III pursuant to an amendment to the Scheduling Coordinator Agreement effective October 14, 2022. The agreement required Golden Fields Solar III to pay monthly fees, as defined in the agreement, for the full year of 2023. In connection with Tenaska Power Services participating in the auction on Golden Fields Solar III’s behalf, the Company posted cash collateral of approximately $1.0 million to allow Tenaska Power Services to pay the CAISO. The cash collateral is returned to Golden Fields Solar III by Tenaska Power Services through energy settlement payments. As of December 31, 2022, the remaining cash collateral was $29 thousand included in prepayments and other current assets, which was repaid during January 2023. During 2023, Golden Fields Solar III was awarded bid volumes for on-peak CRRs for certain periods in 2024. Total bid costs incurred related to the 2024 auction totaled $1.1 million, which will be amortized entirely during 2024, as a reduction to operating revenues. During 2022, Golden Fields Solar III was awarded bid volumes for on-peak CRRs for the fourth quarter of 2022 and certain periods in 2023. Total bid costs incurred related to the December 2022 auction and the 2023 auction totaled $919 thousand, of which $23 thousand related to the December 2022 auction and $896 thousand related to the 2023 auction, which were amortized on a straight-line basis as a reduction to operating revenues over thirteen months. As of December 31, 2023 and 2022, $1.1 million and $827 thousand, respectively, was included in prepayments and other current assets on the Company’s consolidated balance sheets. For the years ended December 31, 2023 and 2022, ROSIE TARGETCO LLC AND SUBSIDIARIES Notes to Consolidated Financial Statements December 31, 2023, 2022 and 2021 16

settlements totaled $1.1 million and $44 thousand, respectively, offset by amortization expense of $0.8 million and $92 thousand, respectively, included in operating revenues in the consolidated statements of operations and comprehensive income. Renewable Energy Certificates/Credits, or RECs Golden Fields Solar III has an agreement with EDF to sell RECs generated by the Facility as described in note 1(b), Edison Electric Institute Master Power Purchase and Sale Agreement. Effective June 1, 2021, Golden Fields Solar III contracted with Verdant Energy Services LLC to sell RECS generated by the Facility in accordance with the quantities and contract prices in the agreement through August 2021. The REC agreements are derivative financial instruments that qualify for the normal purchase normal sale exception and as such, the REC agreements are accounted for under the revenue recognition guidance in ASC 606. Revenue is recognized as the REC is generated based on actual production multiplied by the contract price. REC revenue is accrued and billed on a monthly basis. For the years ended December 31, 2023, 2022 and 2021, the Company recorded $496 thousand, $1.7 million and $1.7 million, respectively, of REC revenues under these agreements included in operating revenues in the consolidated statements of operations and comprehensive income. Resource Adequacy The Company’s PPAs provide for the sale of resource adequacy for 178 MW to the Company’s PPA counterparties. Golden Fields Solar III had entered into resource adequacy agreements for previously uncontracted MWs governed by the Master Agreement. Golden Fields Solar III contracted with Direct Energy Business Marketing, LLC to sell 67.71 MW of resource adequacy at a fixed price commencing on June 1, 2021 and delivered through December 31, 2022. On November 16, 2022, Golden Fields Solar III contracted with Ava Community Energy Authority, formerly East Bay Community Energy Authority, to sell 13.6 MW of resource adequacy at a fixed price for January 1, 2023 through December 31, 2023. For the years ended December 31, 2023, 2022 and 2021, the Company recorded $128 thousand, $488 thousand and $338 thousand, respectively, of revenues under these agreements included in operating revenues in the consolidated statements of operations and comprehensive income. Contract Amortization In connection with the purchase of the City of Palo Alto PPA, a one-time payment in the amount of $1.4 million was made representing a termination payment pursuant to a termination and release agreement entered into on May 29, 2020. This amount was recorded to other current and non-current assets and is being amortized as a reduction to operating revenues on a straight-line basis over the term of the PPA which commenced on January 1, 2023. Amortization expense was $55 thousand for the year ended December 31, 2023. As of both December 31, 2023 and 2022, $55 thousand and $1.3 million was included in prepayments and other current assets and other non-current assets, respectively, on the Company’s consolidated balance sheets. ROSIE TARGETCO LLC AND SUBSIDIARIES Notes to Consolidated Financial Statements December 31, 2023, 2022 and 2021 17

(k) Derivative Financial Instruments The Company accounts for derivative financial instruments in accordance with ASC 815, Derivatives and Hedging, which requires the Company to recognize all derivative instruments on the balance sheet as either assets or liabilities and to measure them at fair value each reporting period unless they qualify for a normal purchase normal sale exception. Changes in the fair value of non- hedge derivatives are immediately recognized in earnings. The Company uses interest rate swaps to manage its interest rate exposure on long-term debt, which have been designated as cash flow hedges, if certain conditions are met. Changes in the fair value of derivatives accounted for as cash flow hedges are deferred and recorded as a component of accumulated other comprehensive income, or OCI, or accumulated other comprehensive loss, or OCL, until the hedged transactions occur and are recognized in earnings. Cash flows from derivatives designated as cash flow hedges are classified as operating activities in the consolidated statements of cash flows. On an ongoing basis, the Company qualitatively assesses the effectiveness of its derivatives that are designated as cash flow hedges for accounting purposes in order to determine that each derivative continues to be highly effective in offsetting changes in cash flows of hedged items. If necessary, the Company will perform an analysis to measure the statistical correlation between the derivative and the associated hedged item to determine the effectiveness of such an interest rate swap designated as a hedge. The Company will discontinue hedge accounting if it is determined that the hedge is no longer effective. In this case, the gain or loss previously deferred in accumulated OCI would be frozen until the underlying hedged instrument is delivered, unless the transactions being hedged are no longer probable of occurring in which case the amount in OCI would be immediately reclassified into earnings. See note 4, Accounting for Derivative Instruments and Hedging Activities, for more information. (l) Risks and Uncertainties Financial instruments which potentially subject the Company to concentrations of credit risk consist primarily of accounts receivable – trade, note receivable and derivative financial instruments. Accounts receivable are concentrated with a small group of customers and note receivable is concentrated with one customer. The concentration with these customers may impact the Company’s overall exposure to credit risk, either positively or negatively, in that the customers may be similarly affected by changes in the economic, industry, or other conditions. The Company is also exposed to credit losses in the event of noncompliance by counterparties to its derivative financial instruments. Due to the concentration of sales to a small group of customers, the Company is exposed to credit risk of potential nonperformance by its customers, which could impact liquidity if a customer was to experience financial difficulties. At December 31, 2023 and 2022, the accounts receivable with these customers totaled $0.7 million and $6.1 million, respectively. The maximum amount of loss due to credit risk, should the customers fail to perform, is the amount of the outstanding receivables and any losses associated with replacing these customers. ROSIE TARGETCO LLC AND SUBSIDIARIES Notes to Consolidated Financial Statements December 31, 2023, 2022 and 2021 18

Risks associated with the Company’s operations include the performance of the Facility below expected levels of efficiency and output, shutdowns due to the breakdown or failure of equipment, which could be further impacted by the inability to obtain replacement parts, or catastrophic events such as extreme weather, fires, earthquakes, floods, explosions, pandemics, or other similar occurrences affecting a power generation and energy storage facility or its energy purchaser. (m) Fair Value of Financial Instruments The Company accounts for the fair value of financial instruments in accordance with ASC 820, Fair Value Measurement, or ASC 820. The Company does not hold or issue financial instruments for trading purposes. ASC 820 establishes a fair value hierarchy that prioritizes the inputs to valuation techniques used to measure fair value into three levels as follows: • Level 1 – Quoted prices (unadjusted) in active markets for identical assets or liabilities that the Company has the ability to access as of the measurement date. • Level 2 – Inputs other than quoted prices included in Level 1 that are directly observable for the asset or liability or indirectly observable through corroboration with observable market data. • Level 3 – Unobservable inputs for the asset or liability only used when there is little, if any, market activity for the asset or liability at the measurement date. In accordance with ASC 820, the Company determines the level in the fair value hierarchy within which each fair value measurement in its entirety falls, based on the lowest level input that is significant to the fair value measurement in its entirety. For cash, restricted cash, accounts receivable – trade, note receivable – affiliate, accounts payable – trade, accounts payable – affiliate, and accrued liabilities, the carrying amounts approximate fair value because of the short-term maturity of those instruments and are classified as Level 1 within the fair value hierarchy. The carrying amount of the note receivable approximates fair value at December 31, 2023 and 2022 as it carries a variable interest rate. The fair value of the note receivable is based on expected future cash flows discounted at market interest rates, and is classified as Level 3 within the fair value hierarchy. The carrying amount and estimated fair value of the Company’s recorded financial instrument not carried at fair market value or that does not approximate fair value as of December 31, 2023 and 2022 is as follows (in thousands): ROSIE TARGETCO LLC AND SUBSIDIARIES Notes to Consolidated Financial Statements December 31, 2023, 2022 and 2021 19

2023 2022 Carrying Amount Fair Value Carrying Amount Fair Value Long-term debt, including current portion (a) $ 346,999 $ 342,979 $ 76,308 $ 75,159 (a) Excludes net debt issuance costs, as shown in note 6, Long-Term Debt. The fair value of long-term debt is based on expected future cash flows discounted at current interest rates for similar instruments with equivalent credit quality and is classified as Level 3 within the fair value hierarchy. Derivative instruments, consisting of interest rate swaps, are recorded at fair value on the Company’s consolidated balance sheets on a recurring basis and are classified as Level 2 within the fair value hierarchy as the fair value is determined using an income approach, which uses readily observable inputs, such as forward interest rates and contractual terms to estimate fair value. The fair value of each contract is discounted using a risk free interest rate. In addition, the Company applies a credit reserve to reflect credit risk, which for interest rate swaps is calculated using the bilateral method based on published default probabilities. The credit reserve is added to the discounted fair value to reflect the exit price that a market participant would be willing to receive to assume the Company’s liabilities or that a market participant would be willing to pay for the Company’s assets. For further discussion of interest rate swaps, see note 4, Accounting for Derivative Instruments and Hedging Activities. (n) Commitments and Contingencies In the normal course of business, the Company is subject to various claims and litigation. Management of the Company expects that these various litigation items will not have a material adverse effect on the results of operations, cash flows, or financial position of the Company. (o) Asset Retirement Obligations The Company accounts for its asset retirement obligations, or AROs, in accordance with ASC 410-20, Asset Retirement Obligations, or ASC 410-20. Retirement obligations associated with long- lived assets included within the scope of ASC 410-20 are those for which a legal obligation exists under enacted laws, statutes, and written or oral contracts, including obligations arising under the doctrine of promissory estoppel, and for which the timing and/or method of settlement may be conditional on a future event. ASC 410-20 requires an entity to recognize the fair value of a liability for an ARO in the period in which it is incurred and a reasonable estimate of fair value can be made. Upon initial recognition of a liability for an ARO, other than when an ARO is assumed in an acquisition of the related long-lived asset, the Company capitalizes the asset retirement cost by increasing the carrying amount of the related long-lived asset by the same amount. Over time, the liability is accreted to its future value, while the capitalized cost is depreciated over the useful life of the related asset. See note 7, Asset Retirement Obligations, for further information. ROSIE TARGETCO LLC AND SUBSIDIARIES Notes to Consolidated Financial Statements December 31, 2023, 2022 and 2021 20

(p) Investments Accounted for by the Equity Method The Company’s investment in Rosie BESS Devco LLC which is a variable interest entity, or VIE, where the Company is not the primary beneficiary, is accounted for by the equity method. The equity method of accounting is applied to the Rosie BESS Devco LLC investment because the ownership structure prevents the Company from exercising a controlling influence over the operating and financial policies of Rosie BESS Devco LLC. See note 8, Investments Accounted for by the Equity Method and Variable Interest Entities, for further information. (q) Tax Equity Arrangements The Company’s noncontrolling interest in subsidiaries represents the Class A Member’s interest in the net assets of Rosie TE HoldCo under a tax equity arrangement, which is consolidated by the Company. The Company has determined that the provisions in the contractual agreements of this structure represents a substantive profit sharing arrangement. Further, the Company has determined that the appropriate methodology for calculating the noncontrolling interest that reflects the substantive profit sharing arrangements is a balance sheet approach utilizing the hypothetical liquidation at book value, or HLBV, method. Under the HLBV method, the amounts reported as noncontrolling interests represent the amounts the Class A Member would hypothetically receive at each balance sheet date under the liquidation provisions of the contractual agreements, assuming the net assets of the funding structures were liquidated at their recorded amounts determined in accordance with U.S. GAAP. The Class A Member’s interests in the results of operations of the funding structure are determined as the difference in noncontrolling interests at the start and end of each reporting period, after taking into account any capital transactions between the structure and its investors. The calculations utilized to apply the HLBV method include estimated calculations of taxable income or losses for each reporting period. (r) Use of Estimates The preparation of consolidated financial statements in conformity with U.S. GAAP requires management to make estimates and assumptions that affect reported amounts of assets and liabilities and disclosures of contingent assets and liabilities at the date of the consolidated financial statements, and reported amounts of expenses during the reporting period. Actual results may differ from those estimates. (s) Reclassifications Certain prior year amounts have been reclassified for comparative purposes. ROSIE TARGETCO LLC AND SUBSIDIARIES Notes to Consolidated Financial Statements December 31, 2023, 2022 and 2021 21

(3) Acquisition On December 1, 2023, Golden Fields Solar III acquired a 147-MW BESS from Rosie BESS Devco LLC that is co-located at the Facility, pursuant to an APA dated June 30, 2023. The purchase price of $69.8 million was paid utilizing the proceeds from contributions of $30.9 million representing Clearway Energy Operating LLC and HASI contributions of $15.4 million each as well as Morgan Stanley contributions of $38.9 million. At substantial completion, which is expected to occur in the first half of 2024, the Company estimates it will pay an additional $279.1 million to Clearway Renew, $61.8 million of which will be funded by Clearway Energy Operating LLC with the remaining $217.3 million to be funded through contributions from HASI of $61.8 million and Morgan Stanley of $155.5 million. In order to facilitate and fund the construction of the BESS, Rosie Class B, utilizing the proceeds from borrowings received under the refinanced debt facility, issued a loan to a consolidated subsidiary of Clearway Renew that is included in note receivable – affiliate on the Company’s consolidated balance sheet, as further discussed in note 6, Long- Term Debt, and also made equity contributions to Rosie BESS Devco LLC which is an investment accounted for under the equity method of accounting, as further discussed in note 8, Investments Accounted for by the Equity Method and Variable Interest Entities. The acquisition was determined to be an asset acquisition and the Company consolidates the BESS net assets on a prospective basis in its consolidated financial statements. The assets and liabilities transferred to the Company relate to interests under common control and were recorded at historical cost in accordance with ASC 805-50, Business Combinations - Related Issues. The difference between the historical cost of the Company’s net assets acquired of $265.8 million and the cash paid of $69.8 million was recorded as an adjustment to contributed capital on the Company’s consolidated statement of equity. The following is a summary of assets and liabilities transferred in connection with the acquisition as of December 1, 2023 (in thousands): Assets: Current assets $ 280 Property, plant, and equipment (a) 274,374 Total assets acquired 274,654 Liabilities: Other current and non-current liabilities (b) 8,877 Total liabilities assumed 8,877 Net assets acquired $ 265,777 (a) Includes construction in progress of $271.8 million. (b) Includes asset retirement obligation of $2.6 million. (4) Accounting for Derivative Instruments and Hedging Activities (a) Interest Rate Swaps In accordance with the financing agreement, as described in note 6, Long-Term Debt, the Company has a series of fixed for floating interest rate swaps for 95% of the outstanding refinanced term loan ROSIE TARGETCO LLC AND SUBSIDIARIES Notes to Consolidated Financial Statements December 31, 2023, 2022 and 2021 22

amount and construction loan amount, intended to hedge the risks associated with floating interest rates. The Company pays its counterparty the equivalent of a fixed interest payment on a predetermined notional amount, and quarterly the Company receives the equivalent of a floating interest payment based on Daily Simple Secured Overnight Financing Rate, or Daily Simple SOFR, calculated on the same notional amount. Effective April 28, 2023, the interest rate swaps were amended and restated in connection with the reference rate reform from London Interbank Offered Rate, or LIBOR, to Daily Simple SOFR. In connection with the execution of the Company’s second amended and restated financing agreement on June 30, 2023, the Company subsequently in July 2023 novated certain of their existing interest rate swaps and entered into new and additional interest rate swap agreements. The Company also entered into five forward-starting interest rate swaps between June 29, 2023 and July 3, 2023. (b) Volumetric Underlying Derivative Transactions The notional amount of the interest rate swaps will decrease in proportion to the principal balance of the loan. The table below summarizes the outstanding notional amounts and terms of the interest rate swaps, some of which are forward starting as indicated, as of December 31, 2023 and 2022: Notional amount (in thousands) Fixed Interest Effective date 2023 2022 Rate % Maturity Date December 31, 2020 $ — $ 48,349 1.4460 July 29, 2044 (a) December 31, 2020 — 24,174 1.4460 July 31, 2044 (a) April 28, 2023 46,593 — 1.1750 - 1.2330 January 30, 2043 (b) April 28, 2023 23,296 — 1.2490 - 1.2620 January 30, 2043 (b) April 30, 2024 89,918 — 3.4390 - 3.4850 July 29, 2039 (b) April 30, 2024 22,480 — 3.4685 July 31, 2039 (b) $ 182,287 $ 72,523 (a) The interest rate swap agreements were subject to a mandatory early termination date of January 31, 2028. (b) The interest rate swap agreements are subject to a mandatory early termination date of April 30, 2029. ROSIE TARGETCO LLC AND SUBSIDIARIES Notes to Consolidated Financial Statements December 31, 2023, 2022 and 2021 23

(c) Fair Value of Derivative Transactions The following table summarizes the Company’s derivative assets and liabilities on the consolidated balance sheets as of December 31, 2023 and 2022 (in thousands): 2023 2022 Derivatives designated as cash flow hedges: Derivative assets: Interest rate contracts current $ 2,625 $ 2,095 Interest rate contracts long-term 8,397 9,742 Total derivative assets $ 11,022 $ 11,837 Derivative liabilities: Interest rate contracts long-term $ 1,439 $ — Total derivative liabilities $ 1,439 $ — (d) Accumulated Other Comprehensive (Loss) Income The following table summarizes the effects on the Company’s accumulated (OCL) OCI balance attributable to interest rate swaps designated as cash flow hedge derivatives (in thousands): Accumulated OCL balance at December 31, 2020 $ (3,271) Mark-to-market of cash flow hedge accounting contracts 3,830 Reclassified from accumulated OCL into income due to realization of previously deferred amounts 323 Accumulated OCI balance at December 31, 2021 882 Mark-to-market of cash flow hedge accounting contracts 10,874 Reclassified from accumulated OCI into income due to realization of previously deferred amounts 81 Accumulated OCI balance at December 31, 2022 11,837 Mark-to-market of cash flow hedge accounting contracts (1,389) Reclassified from accumulated OCI into income due to realization of previously deferred amounts (865) Accumulated OCI balance at December 31, 2023 $ 9,583 Amounts reclassified from accumulated (OCL) OCI into income are recorded to interest expense. As of December 31, 2023, $2.6 million of gains are expected to be realized from accumulated OCI during the next 12 months. Actual amounts reclassified into earnings could vary from the amounts currently recorded as a result of future changes in interest rates. ROSIE TARGETCO LLC AND SUBSIDIARIES Notes to Consolidated Financial Statements December 31, 2023, 2022 and 2021 24

(5) Property, Plant, and Equipment The Company’s major classes of property, plant, and equipment as of December 31, 2023 and 2022 were as follows (in thousands): 2023 2022 Depreciable lives Plant equipment $ 249,232 $ 245,921 10 - 30 years Buildings 123 123 30 years Land improvements 8,236 8,236 20 - 25 years Transmission assets 3,346 3,346 25 years Construction in progress 274,298 — — Total property, plant, and equipment 535,235 257,626 Less accumulated depreciation (28,516) (19,301) Net property, plant, and equipment $ 506,719 $ 238,325 As discussed in note 2(h), Note Receivable, the Company recorded a transmission credits refund of $3.1 million as a reduction to property, plant, and equipment for the year ended December 31, 2022. (6) Long-Term Debt Rosie Class B executed a second amended and restated financing agreement dated June 30, 2023 consisting of (i) a refinanced term loan for $77.1 million, (ii) construction loans up to $114.6 million, which will convert to a term loan upon the BESS reaching substantial completion, (iii) tax equity bridge loans up to $188.3 million, which will be repaid with tax equity proceeds received upon the BESS reaching substantial completion, (iv) an increase to the letter of credit sublimit to $41.4 million, and (v) an extension of the maturity date of the term loan and construction loans to five years subsequent to term conversions. During the year ended December 31, 2023, Rosie Class B received total loan proceeds of $264.6 million, which was comprised of $114.6 million in construction loans and $155.3 million in tax equity bridge loans, net of $5.3 million in debt issuance costs that were deferred. The maturity date of the tax equity bridge loan is earliest of term conversion date or April 30, 2024, with a final maturity date of the term loan scheduled for April 30, 2029. The construction loan has an interest rate of Daily Simple SOFR plus an applicable margin of 1.375% per annum. The tax equity bridge loan has an interest rate of Daily Simple SOFR plus an applicable margin of 1.25% per annum. In addition to interest on the outstanding borrowings, Rosie Class B pays a quarterly commitment fee on each of the unused portions of the construction loan equal to 0.375% per annum. The term loan has an interest rate of Daily Simple SOFR plus an an applicable margin, which is 1.375% per annum from June 30, 2023 through the term conversion date of the construction loan. Both term loans will bear interest at a rate of Daily Simple SOFR plus an an applicable margin, which is 1.75% per annum through the fourth anniversary of the term conversion, and 1.875% per annum thereafter through the term loan maturity date. The loans are secured by Rosie Class B’s interests in the Facility. ROSIE TARGETCO LLC AND SUBSIDIARIES Notes to Consolidated Financial Statements December 31, 2023, 2022 and 2021 25

Prior to the refinancing on June 30, 2023, Rosie DevCo LLC and Rosie Class B were party to a financing agreement consisting of a $76.1 million term loan and a letter of credit facility of up to $23.8 million with a maturity date of December 31, 2027. Interest accrued at three-month LIBOR plus an applicable margin of 1.75% per annum prior to the refinancing in 2023. On July 3, 2023, Rosie Class B issued a loan to a consolidated subsidiary of Clearway Renew, utilizing a portion of the loan proceeds under the amended financing agreement, in order to finance the construction of the BESS. On December 1, 2023, Golden Fields Solar III acquired the BESS from Rosie BESS Devco LLC for initial cash consideration of $69.8 million, as further discussed in note 3, Acquisition, and a consolidated subsidiary of Clearway Renew utilized the funds to partially repay the loan. As of December 31, 2023, the loan had an aggregate principal amount of $173.9 million. The loan bears interest at a fixed annual rate of 9.00% and matures the earlier of April 30, 2024 or when the BESS reaches substantial completion, which is expected to occur in the first half of 2024, and is included in note receivable – affiliate on the Company’s consolidated balance sheet. Also during the year ended December 31, 2023, Rosie Class B utilized a portion of the loan proceeds received under the amended financing agreement to contribute $18.2 million into Rosie BESS Devco LLC, which is an investment accounted for under the equity method of accounting, as further described in note 8, Investments Accounted for by the Equity Method and Variable Interest Entities. As of December 31, 2023, Rosie Class B had issued letters of credit of $24.2 million to support the Company’s Facility agreements and the BESS PPA. Rosie Class B pays on a quarterly basis a letter of credit fee on issued amounts under the letter of credit facilities of 1.375% per annum. In addition, Rosie Class B pays quarterly commitment fees on any of the unused portions of the letter of credit commitments equal to 0.375% per annum. Rosie Class B entered into interest rate swap agreements to hedge the majority of the variable interest rate exposure under the term loan and construction loan. For further details regarding the interest rate swap agreements, see note 4, Accounting for Derivative Instruments and Hedging Activities. As of December 31, 2023 and 2022, long-term debt consists of the following (in thousands): 2023 2022 Term loan $ 77,095 $ 76,308 Construction loan 114,565 — Tax equity bridge loan 155,339 — Total long-term debt (including current maturities) 346,999 76,308 Less current maturities (41,820) (2,608) Less debt issuance costs, net (4,357) (1,055) Long-term debt (a) $ 300,822 $ 72,645 (a) See above and note 3, Acquisition, for information regarding the repayment of the tax equity bridge loan and conversion of the construction loan to a term loan in 2024. ROSIE TARGETCO LLC AND SUBSIDIARIES Notes to Consolidated Financial Statements December 31, 2023, 2022 and 2021 26

Distributions from the Company are subject to the terms and conditions defined in the financing agreement, including a condition to meet a required debt service coverage ratio of 1.20 to 1.0. At December 31, 2023, the Company is not subject to the requirements to perform the calculation or make distributions until on or after the end of the first full calendar quarter after term conversions. In March 2020, the FASB issued ASU No. 2020-4, Facilitation of the Effects of Reference Rate Reform on Financial Reporting. The amendments provided for optional expedients and exceptions for applying GAAP to contracts, hedging relationships and other transactions affected by reference rate reform if certain criteria are met. These amendments applied only to contracts that referenced LIBOR or another reference rate expected to be discontinued because of reference rate reform, which affected certain of the Company’s debt and interest rate swap agreements. The guidance is effective for all entities as of March 12, 2020 through December 31, 2022. In December 2022, the FASB issued ASU No. 2022-6, Deferral of the Sunset Date of Reference Rate Reform, to extend the end of the transition period to December 31, 2024. As of December 31, 2023, all of the applicable contracts that previously used LIBOR as a reference rate were amended and the Company elected to apply the practical expedient provided in the standard. The adoption did not have a material impact on the Company’s consolidated financial statements. (7) Asset Retirement Obligations The Company’s AROs are primarily related to future costs associated with site reclamation, facilities dismantlement, and removal of environmental hazards. Revisions to the ARO estimates were driven by an updated third-party evaluation of the underlying costs associated with performing the Company’s obligations for retirement of the assets. The following table represents the balance of the AROs, along with the related activity for the year ended December 31, 2023 (in thousands): Balance as of December 31, 2022 $ 5,778 Acquired liabilities 2,617 Revisions in estimated cash flows 694 Accretion expense 459 Balance as of December 31, 2023 $ 9,548 ROSIE TARGETCO LLC AND SUBSIDIARIES Notes to Consolidated Financial Statements December 31, 2023, 2022 and 2021 27

(8) Investments Accounted for by the Equity Method and Variable Interest Entities, or VIEs Equity Method Investment On June 30, 2023, the Company, through its subsidiary, Rosie Class B, became the owner of the Class B membership interests of Rosie BESS Devco LLC in order to facilitate and fund the construction of the BESS that is co-located at the Facility. Clearway Renew indirectly owns the Class A membership interests and controls Rosie BESS Devco LLC. The Company accounts for its investment in Rosie BESS Devco LLC as an equity method investment. As of December 31, 2023, the Company’s investment consisted of $28.0 million contributed into Rosie BESS Devco LLC, funded through contributions from Clearway Energy Operating LLC and HASI. The Company’s maximum exposure to loss as of December 31, 2023 is limited to its equity investment. On December 1, 2023, Golden Fields Solar III acquired the BESS from Rosie BESS Devco LLC, as further discussed in note 3, Acquisition. When the BESS reaches substantial completion, which is expected to occur in the first half of 2024, Rosie BESS Devco LLC will return Rosie Class B’s equity investment. The following tables present summarized financial information of the equity investment in affiliate (in thousands): Year ended December 31, 2023 Revenues $ — Operating loss (482) Net loss (482) As of December 31, 2023 Current assets $ — Non-current assets — Current liabilities 1 Non-current liabilities — ROSIE TARGETCO LLC AND SUBSIDIARIES Notes to Consolidated Financial Statements December 31, 2023, 2022 and 2021 28

Entities that are Consolidated The Company has a controlling financial interest in Rosie TE Holdco, a tax equity arrangement entered into with a third party, which has been identified as a VIE under ASC 810, Consolidations. As described in note 1, Nature of Business, the Company's subsidiary, Rosie Class B, is the Class B Member of the Rosie TE HoldCo tax equity arrangement and under the Amended and Restated Limited Liability Company Agreement, or original Rosie TE HoldCo LLCA, Rosie Class B conducts and directs all operating activities of Rosie TE HoldCo and is obligated to obtain and maintain letters of credit, guarantees or other security as required by the terms of any major agreement entered into by Golden Fields Solar III. The Company, through its ownership of Rosie Class B, consolidates Rosie TE HoldCo, as it is the primary beneficiary through its role as the managing member of the tax equity arrangement, and has the ability to direct the activities that most significantly impact the economics of the business. Rosie Class B also has an obligation to absorb losses as well as the right to receive residual returns, through its ownership interests. Accordingly, Rosie Class B continues to consolidate Rosie TE HoldCo subsequent to the sale of Class A membership interests to Morgan Stanley on November 20, 2020. The Company shows the Class A membership interests owned by Morgan Stanley as noncontrolling interests on the Company’s consolidated balance sheet. On October 14, 2022, Rosie Class B executed an amendment of the original Rosie TE HoldCo LLCA with respect to acquiring CRRs by adding a new section regarding Energy Trading and Risk Management. The amendment specifies that Golden Fields Solar III may participate in CRR transactions in the CAISO CRR market directly or through Tenaska Power Services for all calendar quarters except that CRR transactions shall not be scheduled for nor executed for the third quarter, and all CRR transactions are subject to restrictions as defined in the amendment. See note 2(j) Revenue Recognition, for information on the acquisition of CRRs. On June 30, 2023, Rosie Class B executed a Second Amended and Restated Limited Liability Company Agreement in connection with the acquisition of the BESS. The Company concluded that there have been no substantive changes to the management provisions and rights discussed above and accordingly, Rosie Class B continues to consolidate Rosie TE HoldCo as the primary beneficiary. ROSIE TARGETCO LLC AND SUBSIDIARIES Notes to Consolidated Financial Statements December 31, 2023, 2022 and 2021 29

The summarized financial information for Rosie TE HoldCo consisted of the following (in thousands): As of December 31, 2023 2022 Other current and non-current assets $ 24,285 $ 29,548 Property, plant, and equipment, net 506,719 238,325 Total assets 531,004 267,873 Current liabilities 6,560 4,956 Non-current liabilities 24,570 20,722 Total liabilities 31,130 25,678 Net assets $ 499,874 $ 242,195 (9) Related Party Transactions The Company has the following related party transactions and relationships in addition to the note receivable – affiliate described in note 6, Long-Term Debt and the lease agreement described in note 10, Leases. Amounts due to Clearway Energy Group subsidiaries are recorded as accounts payable – affiliate and amounts due to the Company from Clearway Energy Group subsidiaries are recorded as accounts receivable – affiliate on the Company’s consolidated balance sheets. These account balances are netted by affiliate party. The Company has a Management Services Agreement for asset management and administration services with Clearway Asset Services LLC, a subsidiary of Clearway Energy Group. The agreement has an initial term of ten years commencing on December 21, 2020 with provisions for extension until terminated. The agreement provides for the payment of fixed fees that escalate annually, as defined in the agreement, and for the reimbursement of reasonable expenses incurred in connection with its services. For the years ended December 31, 2023 and 2022, the Company incurred costs of approximately $19 thousand and $37 thousand, respectively, under this agreement. These costs are included in cost of operations in the consolidated statements of operations and comprehensive income. ROSIE TARGETCO LLC AND SUBSIDIARIES Notes to Consolidated Financial Statements December 31, 2023, 2022 and 2021 30

Golden Fields Solar III executed a Construction Management Agreement with Renewables Construction LLC, or Renewables Construction, a subsidiary of Clearway Renew, effective June 30, 2023 through the three months following the commercial operations date. Under the terms of the agreement, Renewables Construction will provide certain construction management and administrative services for the BESS. As full compensation for the services provided, Renewables Construction will be paid a service fee of $3.8 million. The service fee is payable on or before the commercial operation capital contribution date. For the year ended December 31, 2023, the Company incurred costs of $426 thousand under this agreement, all of which were capitalized and reflected in property, plant, and equipment, net on the consolidated balance sheet. As of December 31, 2023, $2.6 million have been incurred under this agreement, all of which were capitalized and reflected in property, plant, and equipment, net on the consolidated balance sheet. Rosie TE Holdco had a Project Administration Agreement, or PAA, with Clearway Asset Services LLC with an initial term of twenty years commencing on February 25, 2020, with provisions for extension until terminated. On June 30, 2023, Rosie TE Holdco entered into an amended PAA with Clearway Asset Services LLC and Rosie BESS DevCo LLC, subsidiaries of Clearway Energy Group. The amended PAA has an initial term of ten years commencing on June 30, 2023, with provisions for extension until terminated. The PAA provides for the payment of fixed fees that escalate annually, as defined in the agreement, and for the reimbursement of reasonable expenses incurred in connection with its services. For the years ended December 31, 2023, 2022 and 2021, the Company incurred costs of $228 thousand, $187 thousand and $183 thousand, respectively, under this agreement. These costs are included in cost of operations in the consolidated statements of operations and comprehensive income. Golden Fields Solar III had an amended Operation and Maintenance Agreement, or O&M Agreement, with Clearway Renewable Operation & Maintenance LLC, or RENOM, a subsidiary of Clearway Energy Group, with an initial term of twenty years commencing on February 25, 2020. On June 30, 2023, Golden Fields Solar III entered into a second and amended O&M Agreement, with an initial term of ten years from the substantial completion date of the BESS and will automatically renew for an additional five year period unless terminated by either party as provided for in the agreement. Golden Fields Solar III is obligated to reimburse RENOM its mobilization fees with respect to the BESS, commissioning and start-up expenses, direct operating expenses, capital improvement expenses, and corporate overhead expenses. The O&M Agreement also requires Golden Fields Solar III to pay an annual profit fee to RENOM, with an annual escalation of 2.25% commencing January 1, 2024 increased from 2.00%, if certain conditions are met. For the years ended December 31, 2023, 2022 and 2021, the Company incurred costs of $2.0 million, $1.8 million and $1.3 million, respectively, under this agreement. These costs are included in cost of operations in the consolidated statements of operations and comprehensive income. ROSIE TARGETCO LLC AND SUBSIDIARIES Notes to Consolidated Financial Statements December 31, 2023, 2022 and 2021 31

(10) Leases Golden Fields Solar III was assigned a solar facility ground lease agreement with HA Rosamond LLC, an affiliate of HASI, which grants Golden Fields Solar III nonexclusive easement rights to use the land on which the solar power facilities are located for a period of 35 years commencing June 15, 2017. On November 18, 2020, Golden Fields Solar III entered into a solar facility ground lease agreement with Rosie Land Holdings LLC, a subsidiary of Clearway Renew, which grants Golden Fields Solar III nonexclusive easement rights to use the land on which the solar power facilities are located for a period of 35 years through March 31, 2056. Golden Fields Solar III has the right to extend the terms for two additional five-year periods. Lease expense for each of the years ended December 31, 2023, 2022 and 2021 was $1.1 million. These costs are included in cost of operations in the consolidated statements of operations and comprehensive income. Operating lease information as of December 31, 2023 and 2022 was as follows (in thousands, except term and rate): 2023 2022 Right-of-use assets - operating leases, net $ 13,643 $ 13,899 Short-term lease liability - operating leases $ (78) $ (91) Long-term lease liability - operating leases 15,022 14,944 Total lease liabilities $ 14,944 $ 14,853 Weighted average remaining lease term 32 years 33 years Weighted average discount rate 5.49 % 5.49 % Year ended December 31, 2023 2022 Cash paid for operating leases $ 726 709 ROSIE TARGETCO LLC AND SUBSIDIARIES Notes to Consolidated Financial Statements December 31, 2023, 2022 and 2021 32

Minimum future rental payments of operating lease liabilities as of December 31, 2023 are as follows (in thousands): 2024 $ 744 2025 763 2026 782 2027 802 2028 822 Thereafter 31,162 Total lease payments 35,075 Less imputed interest (20,131) Total lease liability - operating leases $ 14,944 (11) Subsequent Events The Company has evaluated subsequent events from the balance sheet date through March 15, 2024, the date at which the consolidated financial statements were available to be issued, and determined that there are no other items to disclose. ROSIE TARGETCO LLC AND SUBSIDIARIES Notes to Consolidated Financial Statements December 31, 2023, 2022 and 2021 33